祝賀桐柏縣榮獲國家生態文明建設示范區稱號
發布日期:2023-10-30 09:42:41 瀏覽量:祝賀桐柏縣榮獲國家生態文明建設示范區稱號
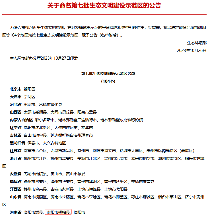
10月27日,國家生態環境部網站發布了第七批生態文明建設示范區命名公告,南陽市桐柏縣榜上有名!這是桐柏縣多年來堅持以習近平生態文明思想為指導,牢固樹立和踐行“綠水青山就是金山銀山”發展理念,持續聚焦“生態淮源”發展定位,深
入實施“生態引領”發展戰略,著力打造南陽綠色發展增長的里程碑。

桐柏縣位于河南省南部,豫鄂交界處,是千里淮河發源地,“盤古開天地,血為淮瀆”。桐柏四季分明、生態良好,有淮河源國家級風景名勝區、高樂山國家級自然保護區及太白頂省級自然保護區,境內動植物資源豐富,生物種類繁多,有“淮源明珠”“天然氧吧”“自然物種基因庫”的美譽,近年來,桐柏縣委縣政府通過多領域的生態文明建設,使百姓的幸福感和獲得感不斷提升,先后獲得中國人居環境范例獎、河南省級生態縣、全國文明縣城、國家衛生縣城、國家園林城市、省級生態森林城市、中國“天然氧吧”等榮譽 稱號。
堅守環境質量底線,打造宜居宜業環境。
創新實施“查源—控霾—治污”空氣質量治理與提升機制,以“十大專項行動”為載體,通過“人防+技防”聯防聯控,全力撐起“一片藍天”;聚焦出境水斷面水質穩定達標和飲用水安全目標,建立健全“天、空、地、人”立體化全天候監控監測體系,全力守護“一河碧水”;按照“控源頭、防新增、重監管、保安全”的思路,多措并舉強化“凈土保衛戰”,全力保衛“一方凈土”。
慎守資源利用上線,實現可持續發展。
大力實施林業生態工程,成功創建“省級森林城市”、“國家園林縣城”,森林覆蓋率達52.9%,城市綠化覆蓋率達到43.24%;嚴守生態紅線,保護生物多樣性,劃定以高樂山國家級自然保護區和太白頂省級自然保護區為核心的生態保護紅線新格。
局,總面積289.79 平方公里,占縣域面積15.14%。
執守綠色發展主線,做優生態產業經濟。
全面推行循環型生產方式,促進企業循環式生產、產業循環式組合、園區循環式發展,建設國家級的工業生態示范園;推動生態農業特色化,建設綠色高效示范基地14個,依托“桐柏玉葉茶” “桐柏紅”打造茶品牌;以紅葉景區、淮源景區、龍潭河景區為依托,構成了融自然景觀和人文景觀穩一體的旅游勝地,打造“文旅名縣”。





